
谁懂啊家人们!写报告、写方案、写推文,最头疼的不是没灵感,而是“写得不对味”“怕泄密”“改来改去太麻烦”。![]()
别急,UOS AI 带着诚意满满的更新回来了!这次,我们不仅让 AI 更聪明,还让它更“听话”、更安全。精准戳中每一个痛点!
UOS AI 写作史诗级进化:拒绝“AI 味”

本地素材,一键投喂
有现成的参考资料?直接上传本地文件和大纲!AI 会乖乖钻研你的资料,生成的内容做到言之有物,拒绝车轱辘话。每一句话都精准踩在需求点上。

大纲在手,天下我有
AI 生成了大纲后你可以像导演一样,调整顺序、删减章节、疯狂加戏。你点头,它才敢写!

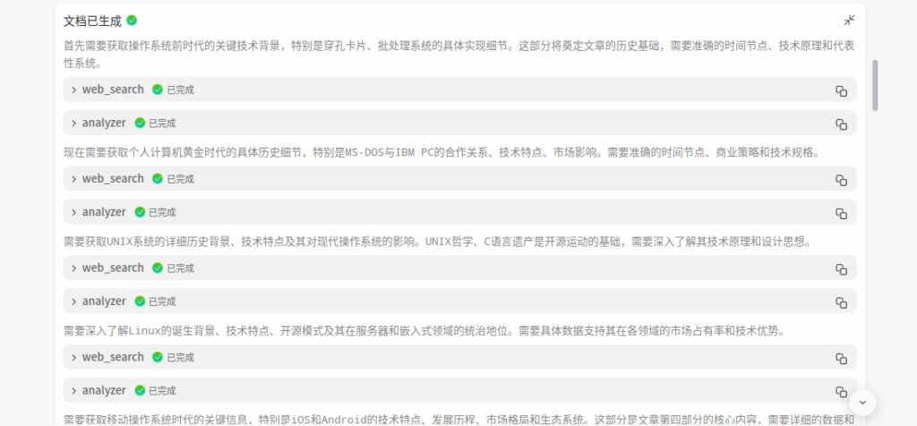
像人类一样思考:深入分析与 Web Search
在生成正文的过程中,你会发现它“慢”了一些,但也“强”了很多。因为它在后台进行着更加深入的逻辑分析和 Web Search 联网搜索。它会去交叉核实数据、寻找更有说服力的论据,而不是简单的词汇预测。

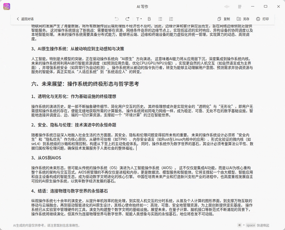
全能编辑器,在线“整容”
老板:这文档写得不错啊!你:低调,都是 UOS AI 辅助得好。(深藏功与名.jpg)


安全感拉满:可信来源与隐私护航
办公文档涉及公司机密?别怕,UOS AI 给你的资料加了“金钟罩”!
端侧模型,数据“不出门”
支持本地/私有模型生成,以及关闭联网搜索。这意味着什么?这意味着所有数据都在你的电脑里跑,根本不上云!安全感直接拉满,放心大胆写。

有据可查,不瞎掰
生成的内容会标注参考来源。哪句话是哪来的,一清二楚。告别“虚假事实”,让每一份报告都显得专业又严谨。

细节控福利:模型、技能、随航全升级!
除了写作,这些“小确幸”更新也超好用:
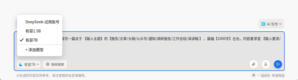
脑核升级! DeepSeek-V3.2 & GLM-4.7 报到!
默认模型升级为“智能调度”(模型列表会自动替换为该模式,无须额外设置)!我们会根据你的任务,动态匹配 DeepSeek-V3.2 或 GLM-4.7 模型。顶尖大模型强强联手,反应更快,逻辑更牛!

技能中心
- 内置了创建技能和查找技能,想要什么“神技”自己创造~

- 聊天输入框上方打开“MCP & Skills”功能,一句话描述你的需求,零门槛创建 Skills!

技能包分享更简单
技能中心支持无限扩充技能,在“AI 助手设置-智能体Skills-Skill列表”中,单击“导入Skill”按钮,选择.zip、.skill 压缩包一键导入,分享技能像传图一样简单。

颜值进化
AI“随航”视觉微调,图标更精致,工具栏更好看,操作感更细腻。

结语
这次更新,UOS AI 写作真的变“聪明”了,也更贴心了。它不再是那个只会堆砌词藻的机器,而是你最稳的创作合伙人。
别再对着空白文档发愁了,快去升级 UOS AI,新版本已推送至应用商店(版本号2.13.600),体验“带薪摸鱼”的快乐吧!
建议同步升级 UOS AI Agent 至 1.1.56 版本,以便获得完整的 AI 写作功能
若你在使用过程中遇到任何问题,在deepin 论坛专帖与我们交流,您的建议是帮助我们不断前进的动力!